宿州学院
211 |
985 |
双一流 |
综合
安徽省
本科
省重点
公办
4185
友善、博学、务实、奋进
0557-3685022,0557-2875361
http://www.ahszu.edu.cn/
更多 >
图片
院校首页
历年分数
历年分数
历年分数
普通类
艺术类
体育类
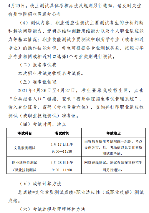
招生计划
院校计划
投档规则(艺术)
投档规则(体育)
招生政策
招生简章
招生资讯
探校攻略
探校攻略
探校攻略
探校攻略
探校攻略
探校攻略
院校首页
> 招生简章
宿州学院2021年分类考试招生章程
2022-06-21 19:10:30 分享至:
招生简章
招生资讯
宿州学院2021年分类考试招生章程
2022-06-21 19:10:30